Megismerték a svájci siker receptjét
Élményekkel, tapasztalatokkal gazdagodott, és a duális képzés területén már bevált jó gyakorlatokkal ismerkedett meg a magyar szakmai csoport az első svájci tanulmányúton.
NYSZC


A Svájci Államszövetség hozzájárul az Európai Unión belüli gazdasági és társadalmi egyenlőtlenségek csökkentéséhez, valamint a kétoldalú kapcsolatok fejlesztéséhez. Az Európai Unióval kötött megállapodás értelmében e célból második alkalommal nyújt támogatást több európai uniós tagországnak, köztük Magyarországnak is. A „Szakképzési program Magyarországon” című támogatási intézkedés keretében pályázatot írtak ki 2024 tavaszán a Kulturális és Innovációs Minisztérium fenntartásában lévő szakképzési centrumok számára.
A Nyíregyházi Szakképzési Centrum sikeresen pályázott.
A Nyíregyházi Szakképzési Centrum kiemelt célja és feladata a helyi munkaerő-piaci igényekre történő gyors és rugalmas reagálás ezért a keresletvezérelt képzési struktúra kialakítására törekszik, a munkaerőpiaci partnerekkel történő együttműködéssel.
A fiatalok képzése során élményszerű megoldásokkal, a munkaerőpiac szereplőivel és az egyetemekkel együttműködve biztosítjuk a minőségi munkaerőképzést. A szakképzési centrum egyik legfontosabb stratégiai célkitűzése, hogy valamennyi iskolában a szakmai tanórák legalább 30 százalékában projekt alapú oktatás valósuljon meg.
A Nyíregyházi Szakképzési Centrum célja, hogy iskoláiban olyan dinamikus, az aktuális munkaerőpiaci igényeknek és az Ipar 4.0 elvárásainak megfelelő képzési és vizsgáztatási szerkezetet alakítson ki, amellyel a leendő szakembereknek biztosítja, hogy a modern termelésbe bevonható, jól képzett, versenyképes tudással rendelkező munkavállalókká válhassanak. Szeretnénk elérni, hogy a hátrányos helyzetű járásokban, illetve a hátrányos helyzetű településeken működő szakképző iskolák helyzete javuljon, a társadalmi és gazdasági egyenlőtlenségek csökkenjenek.
A fejlesztés során az alábbi öt ágazatra fókuszálunk:
• specializált gép-és járműgyártás
• kreatív
• vegyipar
• egészségügyi technika
• fa-és bútoripar
Ezek az ágazatok a régió munkaerőpiaci helyzete tekintetében húzóágazatnak tekinthetők.
A Centrum és valamennyi intézménye stratégiai célként fogalmazta meg, hogy a gazdaság által igényelt és a vállalkozások által elvárt tudással, illetve kompetenciákkal rendelkező, a változásokhoz alkalmazkodni képes szakembereket adó képzést biztosítson.
Az Észak-alföldi régióban Szabolcs-Szatmár-Bereg, Hajdú-Bihar, Jász-Nagykun-Szolnok vármegyéből a hátrányos helyzetű járásokhoz tartozó szakképző iskolák kerülnek bevonásra. Ezekhez a járásokhoz összesen harminchárom szakképző iskola tartozik, melyek a Kisvárdai, a Mátészalkai, a Nyíregyházi, a Berettyóújfalui, a Szolnoki, a Karcagi Szakképzési Centrumok szervezeti egységei. A fejlesztésekbe bevont intézményekben a hátrányos helyzetű és/vagy speciális oktatási igényű tanulók is részt vesznek. Célunk a projektoktatás elterjesztése és a sikeres projektalapú szakmai vizsgáztatásra történő felkészítés.
Projekt címe és azonosító száma:
A szakmai oktatás és vizsgáztatás módszertanának megújítása a Nyíregyházi Szakképzési Centrumban SM01-1-VET-001
Támogatási összeg:
597 958 269 Ft
Programoperátor:
IKK Innovatív Képzéstámogató Központ Nonprofit Zrt.
Megvalósítási időszak:
2025. 01. 01 - 2027. 12. 31.
A projekt a Svájci Alap támogatásával és Magyarország Kormányának társfinanszírozásával valósult meg.
Élményekkel, tapasztalatokkal gazdagodott, és a duális képzés területén már bevált jó gyakorlatokkal ismerkedett meg a magyar szakmai csoport az első svájci tanulmányúton.
A Svájci-Magyar Együttműködési Program keretein belül megvalósuló SM01-1-VET-001 „A szakmai oktatás és vizsgáztatás módszertanának megújítása a Nyíregyházi Szakképzési Centrumban” című pályázat újabb mérföldkőhöz érkezett.
A szakmai oktatás és vizsgáztatás módszertanának megújítása, valamint a pályaorientáció megerősítése a Nyíregyházi Szakképzési Centrumban
Hétfőn kezdődött az az új szemléletű tábor a Nyíregyházi Szakképzési Centrumban
Három szakképzési centrum, öt iskola összesen 24 oktatója vett részt
2025. szeptember 8–12. között egy ötnapos tanulmányút
SM01-1 VET A szakmai oktatás és vizsgáztatás módszertanának megújítása programkomponens
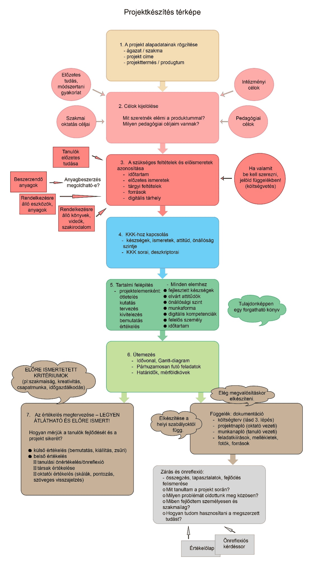
A projektalapú oktatás és vizsgáztatás széleskörű elterjesztése a szakképzésben csak akkor lehet eredményes, ha azt egységes, minden szereplő számára érthető és alkalmazható módszertani alapok támogatják. A „Projektszemlélet a szakképzésben – Módszertani kézikönyv a szakképző intézmények és duális partnereik számára” ezt a célt szolgálja: közös fogalmi keretet, eljárásrendet és értékelési logikát biztosít a projektalapú oktatás és vizsgáztatás gyakorlati megvalósításához.
A kézikönyv a Baranya Vármegyei SZC, a Miskolci SZC és a Nyíregyházi SZC szakmai munkacsoportjainak együttműködésében készült, 15 ágazat szakembereinek bevonásával. Fejlesztése során a svájci jó gyakorlatok és a hazai szakképzésben megvalósult innovációk is beépültek, így valódi, sokszereplős tudásegyesítés eredményeként jött létre, amely támogatja az intézményvezetők, az oktatók és a duális vállalati partnerek mindennapi munkáját is.
Projektszemlélet a szakképzésben – Módszertani kézikönyv a szakképző intézmények és duális partnereik számára
A „Módszertani kézikönyv és útmutató a projektalapú oktatás és vizsgáztatás bevezetése érdekében a svájci tapasztalatra építve” módszertani útmutatást és támogatást nyújtott a szakmai oktatást folytató szakképző intézményeknek a szakmai oktatás és vizsgáztatás megújításához, és a projektalapú oktatás elterjesztéséhez. Jelen kiadványban gyűjtöttük össze azokat a jógyakorlatokat, melyek további inspirációt adhatnak az oktatóknak, ötletet meríthetnek belőle, és megerősíthetik saját jógyakorlataikat.
A kiadvány egyrészt segítséget kínál, másrészt innovatív ötletekkel szolgálhat.
A jógyakorlat gyűjtemény összeállításához fogalmi meghatározások és sablontervek készültek. A jógyakorlatok összegyűjtése a faipar, kreatív, specializált gép- és járműgyártás, vegyipar, egészségügyi technika ágazatokban történt, de ágazatfüggetlen és a duális oktatáshoz kapcsolódó jó gyakorlatokat is tartalmaz.
Jó gyakorlati gyűjtemény
A „Módszertani kézikönyv és útmutató a projektalapú oktatás és vizsgáztatás bevezetése érdekében a svájci tapasztalatra építve” módszertani útmutatást és támogatást nyújtott a szakmai oktatást folytató szakképző intézményeknek a szakmai oktatás és vizsgáztatás megújításához, és a projektalapú oktatás elterjesztéséhez.
A közzétett segédanyagokkal kívánjuk segíteni az oktatók munkáját.


Az IKK Nonprofit Zrt. szervezésében rendezték meg a Környezetvédelem- és Vízügy ágazat szakmai napját, amely a módszertani fejlődést és a tudásmegosztást helyezi a középpontba.
